
1.基本条件
1.1人员
1.1.1质量保证工程师
压力管道元件制造单位应当配备质量保证工程师。 A级许可制造单位质量保证工程师应当具有高级工程师职称和相关工作经历; B级许可制造单位质量保证工程师应当具有工程师职称和相关工作经历。
1.1.2质量控制系统责任人员
制造单位应当按照申请许可产品质量控制要求配备质量控制系统责任人员,质量控制系统责任人员由具有相应能力或者具有相应资格的人员担任,并且对质量保证工程师负责。
无损检测质量控制系统责任人员应当具备特种设备无损检测Ⅱ级资格。
1.1.3无损检测人员
自行进行的无损检测项目,制造单位必须配备相应检测项目的无损检测Ⅱ级人员各不少于2人,专项条件有规定的按照专项条件要求。
1.1.4焊工
制造单位应当配备满足产品制造需要,并且具备相应资格的持证焊工。
1.1.5检验人员
制造单位应当按照产品检验的需要,配备足够数量的检验人员。
1.2工作场所
制造单位所需要的工作场所应当符合以下要求:
(1)具有与制造相适应的厂房,生产环境满足产品制造需要,生产工序及工装设备布置合理,装配、检验等区域要有足够的面积;
(2)具有专用材料与零部件保管场地或者专用材料库房及货架,分区 (待验、合格、不合格)分批摆放,满足材料防护要求;
(3)焊接材料的保管场地满足焊接材料存放的温度、湿度要求;
(4)成品存放场地满足成品防护要求;
(5)耐压试验场地有安全防护措施;
(6)产品涉及射线检测的,具有满足防护要求和产品需要的射线检测场地。
1.3生产设备与工艺装备
制造单位应当具有满足产品制造需要的下料设备、机械加工设备、成形设备、焊接设备、焊接材料烘干和保温设备、热处理设备、表面处理设备、起重设备等。
根据产品制造需要,配置相应的工艺装备,如胎模具、焊接辅助设备、耐压试验 工装等。
1.4检测仪器与试验装置
制造单位应当根据产品检验的需要,配置相应的检验检测仪器与装置,包括理化检验仪器、无损检测仪器、耐压试验装置、测温仪、几何尺寸检测仪器等。
计量器具的品种、数量、精度等应当与产品要求的检验项目的需要相适应,并且在检定、校准的有效期内使用。
1.5工作外委
制造单位无损检测(连续生产流水线除外 )、理化检验、热处理和材料预处理可以外委。受委托单位应当具有相应资质和能力,其人员、检测仪器与设备能力必须满足相应专项条件中对应的要求。
1.6设计文件与工艺文件
1.6.1设计文件
制造单位的许可产品应当具有正确完整的设计文件,如产品设计图纸、设计计算书、产品说明书等。采用外来设计文件制造的,应当有对外来设计文件符合安全技术规范及相关标准的确认。
许可产品应当按照相应标准制造,标准中未提出设计文件要求的,可不要求设计计算书等设计文件;如属于非标产品,则应当具有正确完整的设计文件。
1.6.2工艺文件
根据产品制造需要,制定相关工艺规程、编制工艺流转卡或者检验卡等工艺文件。
1.7试制造
制造单位应当按照所申请的产品品种、级别试制造样品,试制造样品应当具有代表性,能够体现并验证制造单位申请产品需要的制造和检验能力。试制造样品数量及其包括的关键工序见表1。
表-1 试制造样品数量及其关键工序

2.专项条件
2.1无缝钢管
2.1.1人员
2.1.1.1质量控制系统责任人员
制造单位应当配备材料、工艺、热处理、理化检验、无损检测、耐压试验、检验与试验、设备管理等过程的质量控制系统责任人员。
A级许可制造单位的工艺、理化检验质量控制系统责任人员应当为理工类专业人员,具有工程师职称和无缝钢管制造相关工作经历。
B级许可制造单位的工艺质量控制系统责任人员、理化检验质量控制系统责任人员应当为理工类专业人员,具有助理工程师职称和无缝钢管制造相关工作经历。
2.1.1.2技术人员
A级许可制造单位的技术人员不少于8人,B级许可制造单位的技术人员不少于5人。
2.1.1.3无损检测人员
A级许可制造单位,Ⅱ级涡流(或者漏磁)检测人员不少于2人,Ⅱ级超声检测人员不少于2人。
各级许可制造单位均应当保证无损检测人员持证项目满足许可范围产品标准规定的无损检测项目要求,并且制造过程中每班每个无损检测岗位应当有Ⅱ级人员至少1人。
2.1.1.4理化检验人员
A级许可制造单位理化检验人员不少于3人,其中至少2人具有助理工程师职称;B级许可制造单位理化检验人员不少于2人,其中至少1人具有助理工程师职称。
A级许可制造单位从事化学成分分析、力学性能测试、金相分析工作的理化检验人员,具有相关工作经历。
2.1.2生产设备与工艺装备
制造单位应当具有轧管机组、冷拔机(冷轧机)、矫直设备、热处理炉、喷码设备等。
制造单位不制造热轧管的,可不要求有轧管机组;不制造冷拔 (轧)管的,可不要求有冷拔机(冷轧机)。设备能力应当与许可产品规格相适应。
申请 A 级许可的冷拔(轧)无缝钢管制造单位应当有冷拔 (轧)机不少于2台,其中至少1台冷拔机拔制力不小于90t。
不锈钢无缝钢管不得采用电接触加热方式进行固溶热处理。不锈钢无缝钢管采用的连续式固溶热处理炉的有效加热长度应当不小于10m。
无缝钢管管坯加热炉应当有温度控制系统,能够进行管坯加热记录。
无缝钢管热处理炉应当有计算机控制系统和自动记录装置。
2.1.3检测仪器与试验装置
2.1.3.1理化检验仪器
制造单位应当具有化学成分分析装置、材料试验机、冲击试验机、硬度试验机,以及能够保存金相照片的金相显微镜。
不锈钢钢管制造单位应当具备晶间腐蚀试验条件。
2.1.3.2无损检测仪器
A级许可制造单位应当具有满足产品检测要求的无缝钢管自动涡流检测机组或者漏磁检测机组及超声检测机组。
2.1.3.3耐压试验装置
A级许可制造单位和没有无损检测装置的B级许可制造单位,应当具有钢管专用耐压试验装置,耐压试验装置应当有自动监控、记录功能。
2.1.3.4工艺试验装置
A级许可制造单位应当具有压扁、弯曲等试验装置。
2.2焊接钢管
焊接钢管包括埋弧焊钢管、 直缝高频焊钢管和 不锈钢焊接钢管。
2.2.1人员
2.2.1.1质量控制系统责任人员
制造单位应当配备材料、工艺、焊接、热处理 (需要时)、理化检验、无损检测、耐压试验、检验与试验、设备管理等过程的质量控制系统责任人员。
A级许可制造单位的工艺、焊接和理化检验质量控制系统责任人员应当为理工类专业人员,具有工程师职称和焊接钢管制造工作经历。
B级许可制造单位的工艺、焊接和理化检验质量控制系统责任人员应当为理工类专业人员,具有助理工程师职称和焊接钢管制造工作经历。
2.2.1.2技术人员
A级许可制造单位的技术人员不少于8人,B级许可制造单位的技术人员不少于5人。
2.2.1.3无损检测人员
无损检测人员要求见表2。
表-2 无损检测人员要求

B级不锈钢焊接钢管制造单位,如果采用涡流检测代替耐压试验,还应当有涡流检测Ⅱ级人员不少于2 人。
2.2.1.4理化检验人员
A级许可制造单位理化检验人员不少于3人,其中至少2人具有助理工程师职称;
B级许可制造单位理化检验人员不少于2人,其中至少1人具有助理工程师职称。
A级许可制造单位具有从事化学成分分析、力学性能测试、金相分析工作的理化检验人员,具有相关工作经历。
2.2.1.5焊工
A级埋弧焊钢管制造单位的埋弧焊机操作人员不少于6人,焊条电弧焊或者熔化极气体保护焊焊工不少于4人。
B级埋弧焊钢管制造单位的埋弧焊机操作人员不少于3人,焊条电弧焊或者熔化极气体保护焊焊工不少于2人。
直缝高频焊钢管制造单位的高频焊机操作人员 (HFW),A级不少于6人,B级不少于3人。
不锈钢焊接钢管制造单位的埋弧焊自动焊机或者钨极气体保护焊自动焊机或等离子弧焊自动焊机操作人员不少于3人,焊条电弧焊或者钨极气体保护焊焊工不少于2人。
2.2.2生产设备与工艺装备
制造单位应当具有拆卷和矫平设备、铣边设备、成型机、焊接设备、平头设备、喷码设备。
A级埋弧焊钢管的内外焊接设备应为具有自动跟踪装置的双丝或者双丝以上自动埋弧焊焊接设备。
2.2.3检验与试验装置
2.2.3.1理化检验仪器
理化检验仪器要求见表3。
表-3 焊接钢管理化检验仪器

2.2.3.2无损检测仪器
A级许可制造单位应当具有满足产品检测要求的无损检测仪器,并且符合以下要求:
(1)射线检测用数字射线检测仪器,具备图像处理和存储的功能,并且图像质量满足焊接缺陷评判要求,动态灵敏度和静态灵敏度满足缺陷识别需要;
(2)超声检测、涡流检测、漏磁检测仪器具有自动检测功能,具备缺陷报警和自动喷标功能,同时配置满足制造需要的便携式超声检测仪器。
2.2.3.3耐压试验装置
A级许可制造单位和没有无损检测装置的B级许可制造单位,应当有钢管专用耐压试验装置,耐压试验装置应当有自动监控、记录功能。
2.3无缝管件和有缝管件
管件包括弯头、弯管、三通、四通、异径管 (大小头)、管帽。
2.3.1人员
2.3.1.1质量控制系统责任人员
制造单位应当配备材料、工艺、热处理、理化检验、无损检测、检验与试验、设备管理等过程的质量控制系统责任人员。有缝管件的制造单位还应配备焊接质量控制系统责任人员。
制造单位的工艺、理化检验质量控制系统责任人员应当为理工类专业人员,具有助理工程师职称和管件制造工作经历。
2.3.1.2技术人员
B1级许可制造单位的技术人员不少于6人,B2级许可制造单位的技术人员不少于3人。
2.3.1.3无损检测人员
B1级许可制造单位的磁粉检测或者渗透检测Ⅱ级人员不少于2人。
2.3.1.4理化检验人员
B1级许可制造单位的理化检验人员不少于3 人,具备化学成分分析、力学性能、金相分析试验能力。
B2级许可制造单位的理化检验人员不少于2人,具备化学成分分析能力。
2.3.1.5焊工
B1级有缝管件制造单位的焊工不少于6人,B2级有缝管件制造单位的焊工不少于2人。
2.3.2生产设备与工艺装备
B1级许可制造单位,应当具有推制机或者弯管机不少于2台,压力机不少于2台(其中至少1台吨位不小于500t),热处理设备至少1台。
B2级许可制造单位,具有推制机或者弯管机至少1台,压力机至少1台(吨位不小于300t)。
有缝管件制造单位,还应当具有焊接设备不少于4台,其中氩弧焊机不少于2台。
2.3.3检测仪器与试验装置
2.3.3.1理化检验仪器
制造单位应当有材料试验机,化学成分分析装置或者定量光谱分析仪,以及便携式硬度计不少于2台。B1级许可制造单位,还应有冲击试验机、金相显微镜。
2.3.3.2无损检测仪器
B1级许可制造单位应当具有磁粉检测仪不少于2台。
2.4锻制管件和钢制锻造法兰制造专项条件
2.4.1人员
2.4.1.1质量控制系统责任人员
制造单位应当配备材料、工艺、检验与试验、设备管理等过程的质量控制系统责任人员;自行锻造锻坯的制造单位还应当配备热处理、理化检验、无损检测、焊接等过程的质量控制系统责任人员。
制造单位的材料、工艺、理化检验质量控制系统责任人员应当为理工类专业人员,具有助理工程师职称和锻制管件或者钢制锻造法兰制造工作经历。
2.4.1.2技术人员
制造单位的技术人员不少于3人,自行锻造锻坯的制造单位的技术人员不少于6人。
2.4.1.3理化检验人员
自行锻造锻坯的制造单位应当配备材料力学性能试验人员至少1人。
2.4.2生产设备与工艺装备
制造单位应当有机械加工设备不少于12台,自行锻造锻坯的制造单位还应当有加热炉、锻造设备、热处理炉。
2.4.3检测仪器与试验装置
自行锻造锻坯的制造单位应当有材料试验机、冲击试验机、便携式硬度计 (不少于2台)。
2.5金属阀门
金属阀门包括闸阀、截止阀、节流阀、止回阀、球阀、蝶阀、隔膜阀、旋塞阀、柱塞阀、减压阀、调节阀 (控制阀)、电磁阀、井口装置用阀门、排污阀、盘阀 。
2.5.1人员
2.5.1.1质量控制系统责任人员
制造单位应当配备设计、工艺、材料、热处理、无损检测、理化检验、检验与试验、设备管理等过程的质量控制系统责任人员。
A1、A2级许可制造单位的设计、工艺、检验与试验质量控制系统责任人员应当为理工类专业人员,具有工程师职称和阀门设计或者制造工作经历。
B级许可制造单位的设计、工艺、检验与试验质量控制系统责任人员应当为理工类专业人员,具有助理工程师职称和阀门制造工作经历。
2.5.1.2技术人员
A1级许可制造单位的技术人员不少于20人,A2级许可制造单位的技术人员不少于12人,B级许可制造单位的技术人员不少于5人。
2.5.1.3焊工
制造过程有焊接工序的,焊工不少于2人。
2.5.1.4无损检测人员
A1、A2级许可制造单位,射线或者超声检测Ⅱ级人员不少于2人,磁粉或者渗透检测Ⅱ级人员不少于2人。
2.5.1.5理化检验人员
A1、A2级许可制造单位理化检验人员不少于3人,B 级许可制造单位理化检验人员不少于2人。
A1、A2级许可制造单位从事化学成分分析、力学性能测试的理化检验人员,具有3年以上相关工作经历。
2.5.2工作场所
涉及禁油、禁脂类阀门制造的单位,应当有专门的防污染生产制造区域和车间。
2.5.3生产设备与工艺装备
2.5.3.1生产设备
制造单位应当具备密封面堆焊和加工、配管的焊接、阀体、阀盖、闸板和阀芯的机械加工(阀杆和球体的机械加工除外 )、装配、阀门整机产品的检验和试验的制造能力。
A2级许可制造单位应当具备深冷处理能力。
涉及禁油、禁脂阀门制造的单位应当具备脱脂清洗能力。
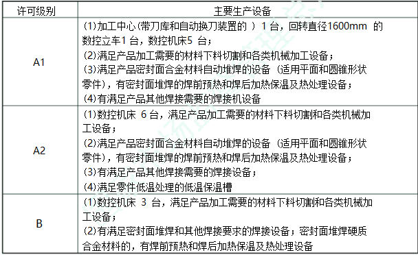
主要生产设备要求见表-4。
表 -4 主要生产设备

2.5.3.2工艺装备
制造单位应当具有满足产品制造需要的工装夹具、胎模具、密封面堆焊和其他零件焊接用的转胎工装等。
2.5.4检测仪器与试验装置
2.5.4.1理化检验仪器
理化检验仪器要求见表-5。
表 -5 理化检验仪器

2.5.4.2耐压试验装置
耐压试验装置要求见表-6。
表-6 耐压试验装置

2.5.4.3无损检测仪器
A1、A2级许可制造单位应当具有超声检测仪器不少于2台。
2.5.5设计能力
A1、A2级许可制造单位,应当设置有产品设计开发部门,设计人员不少于5人;设计人员应当掌握所制造产品的标准技术要求、产品结构和强度安全性能要求,能够进行强度校核等工作。
2.6金属波纹膨胀节
2.6.1人员
2.6.1.1质量控制系统责任人员
制造单位应当配备设计、工艺、材料、焊接、无损检测、理化检验、检验与试验、设备管理等过程的质量控制系统责任人员。
B1级许可制造单位的设计、工艺质量控制系统责任人员应当为理工类专业人员,具有工程师职称和金属波纹膨胀节设计或者制造工作经历。
B2级许可制造单位的设计、工艺质量控制系统责任人员应当为理工类专业人员,具有助理工程师以上职称和金属波纹膨胀节制造工作经历。
2.6.1.2技术人员
B1级许可制造单位的技术人员不少于10人,B2级许可制造单位的技术人员不少于 3人。
2.6.1.3焊工
B1级许可制造单位的焊工不少于10人,其中自动焊接操作工不少于2人;B2级许可制造单位的焊工不少于4人,其中自动焊接操作工至少1人。
2.6.1.4无损检测人员
B1级许可制造单位,射线检测Ⅱ级人员不少于2人,磁粉检测或者渗透检测Ⅱ级人员不少于2人。
2.6.1.5理化检验人员
制造单位应当配备材料光谱检测人员至少1人。
2.6.2生产设备与工艺装备
B1级许可制造单位应当具有波纹管成型机不少于4 台,其中液压成型机不少于2台(1 台不小于1200t),自动氩弧焊机不少于3台。
B2级许可制造单位应当有波纹管成型机不少于2台,其中液压成型机至少1台,自动氩弧焊机至少1台。
2.6.3检测仪器与试验装置
2.6.3.1理化检验仪器
B1级许可制造单位应当具有定量光谱分析仪至少1台。
2.6.3.2无损检测仪器
B1级许可制造单位应当具有射线检测装置、磁粉检测仪 (需要时)至少各1台。
2.6.4设计能力
B1级许可制造单位应当设有产品设计研发部门,设计人员不少于3人,设计人员应当掌握所制造产品的标准技术要求、产品结构和强度安全性能要求,能够进行强度校核等工作。
具有符合产品现行有效标准要求的设计软件。
2.7非金属材料管
非金属材料管,包括聚乙烯管 (含带金属骨架的聚乙烯管、纤维增强聚乙烯管 )和其他非金属材料管。
2.7.1人员
2.7.1.1质量控制系统责任人员
制造单位应当配备材料、工艺、成型、检验与试验、设备管理等过程的质量控制系统责任人员。
A级许可制造单位的工艺质量控制系统责任人员,应当为理工类专业人员,具有非金属材料管制造工作经历。
B级许可制造单位的工艺质量控制系统责任人员,应当为理工类专业人员,具有非金属材料管制造工作经历。
2.7.1.2技术人员
A级许可制造单位的技术人员不少于12人,B级许可制造单位的技术人员不少于4人。
2.7.1.3检验与试验人员
A级许可制造单位的检验与试验人员不少于6人,B级许可制造单位的检验与试验人员不少于3人。
2.7.2工作场所
原材料库房应当能够适应许可产品的需要,不同牌号原料应当分区存放,离地垛放,不得露天存放,要有防止骤冷骤热以及防止原材料落地的措施。带金属骨架的聚乙烯管制造单位,其钢丝存放应当有防潮防锈等措施。
A级许可制造单位试验室应当取得国家实验室资格认证,并且具有静液压试验专区,其面积不小150m2。
2.7.3生产设备
A级许可制造单位的生产活动应当建立生产过程信息化管理系统,以达到在线生产监控的目的。
生产设备满足表-7 的要求,并且具备能保持标识的在线打印设备。
表-7 生产设备与工艺装备

注-1:带金属骨架的聚乙烯管应当具有专用的爆破试验设备及工装和夹具。
2.7.4检测仪器与试验装置
检测仪器与试验装置要求见表-8。
表-8 检测仪器与试验装置

注 -2:静液压强度试验装置应当具有自动监控、记录功能。
2.8聚乙烯管件
聚乙烯管件包括聚乙烯 (含带金属骨架的聚乙烯 )电熔管件、热熔管件。
2.8.1人员
2.8.1.1质量控制系统责任人员
制造单位应当配备材料、工艺、成型、检验与试验、设备管理等过程的质量控制系统责任人员。
工艺质量控制系统责任人员应当为理工类专业人员,具有聚乙烯管件制造工作经验。
2.8.1.2技术人员
制造单位的技术人员不少于4人。
2.8.1.3检验与试验人员
制造单位的检验与试验人员不少于3人。
2.8.2工作场所
原材料库房应当能够适应许可产品的需要,不同牌号原料应当分区存放,离地垛放,不得露天堆放,要有防止骤冷骤热以及防止原材料落地的措施。电熔管件电阻丝存放应当有防潮防锈等措施。
2.8.3生产设备与工艺装备
制造单位应当具有注塑成型机不少于6台,以及配套的工装和模具,注塑能力应当与许可范围相适应;具有确保聚乙烯混配料烘干达标的密闭集中干燥设备和机加工、组装等设备;电熔管件制造单位应当具有布线设备;具有能保持标识的在线打印设备。
2.8.4检测仪器与试验装置
2.8.4.1检测仪器
制造单位应当具有分析天平 (精度 0.1mg)、干燥箱、熔体质量流动速率仪、差热分析仪、挥发分(水分)测量仪器、静液压强度试验机 (水箱和夹具的规格与申请的产品相适应)、炭黑含量和炭黑分散度检测仪器等。电熔管件还应当具有检测用电阻仪。
2.8.4.2压力试验设备
静液压强度试验机应当具有自动监控、记录功能。
带金属骨架的聚乙烯管件制造单位应当具有专用的爆破试验设备及工装与夹具。
2.9元件组合装置(注-4)
本专项条件适用于元件组合装置中的燃气调压装置、减温减压装置、阻火器、流量计(壳体)、工厂化预制管段(注-5)。
注-3:元件组合装置是指由管子、管件、阀门、法兰、补偿器、密封元件等压力管道元件组合在一起具备某种功能的装置,包括井口装置和采油树、节流压井管汇、燃气调压装置、减温减压装置、阻火器、流量计 (壳体)、工厂化预制管段。
注-4:工厂化预制管段是指制造单位在工厂内根据施工设计图将压力管道元件焊接组装后整体出厂的管道元件产品,不包括安装单位在施工现场进行的管道预制。
2.9.1人员
2.9.1.1质量控制系统责任人员
制造单位应当配备设计、材料、工艺、焊接、热处理 (需要时)、无损检测、耐压试验、理化检验、检验与试验、设备管理等过程的质量控制系统责任人员。
制造单位的设计、工艺、焊接质量控制系统责任人员应当为理工类专业人员,具有助理工程师职称和相关产品制造工作经历。
E2.2.9.1.2技术人员
制造单位的技术人员不少于5人。
2.9.1.3无损检测人员
制造单位配备射线检测或者超声检测Ⅱ级人员不少于2人。
2.9.1.4理化检验人员
制造单位配备具有力学性能、化学成分分析能力的理化检验人员不少于2人。
2.9.1.5 焊工
制造单位焊工不少于2人。工厂化预制管段制造单位焊工不少于6人。
2.9.2生产设备与工艺装备
工厂化预制管段制造单位,应当具有自动埋弧焊机至少1台、氩弧焊机或者 CO2气体保护焊机不少于2台、弯管机至少1台、热处理炉至少1台、电加热器不少于2台(套)。
2.9.3检测仪器与试验装置
2.9.3.1理化检验仪器
制造单位应当具有化学成分分析装置或者定量光谱分析仪,便携式硬度计不少于2台。工厂化预制管段制造单位还应当具有材料试验机。
2.9.3.2无损检测仪器
工厂化预制管段制造单位应当具有射线检测仪器不少于2 台、超声检测仪器不少于2台。
2.9.3.3零部件及产品性能检测仪器
燃气调压装置、减温减压装置制造单位应当具有阀门性能调试与检测仪器。
2.9.4设计能力
制造单位应当设置产品设计部门,配备设计人员不少于3人。设计人员应当具有助理工程师职称和相应设计能力,掌握所制造产品的标准技术要求、产品结构和强度安全性能要求,能够进行强度校核等工作。
组合装置制造单位不具备设计能力时,可以委托有相应压力管道设计资质的单位设计。
3.换证业绩
制造单位在许可周期内应当有持证级别产品的制造业绩,并且按照安全技术规范要求进行型式试验、制造监督检验。许可周期内无产品制造业绩时,按照申请取证或者增项处理。
申请"自我声明承诺换证"的制造单位,许可周期内持证级别产品的每个品种(产品)的生产业绩不少于5批,并且按照安全技术规范要求进行型式试验、制造监督检验。
| 上一条:压力管道设计许可条件 | 下一条:锅炉安装许可条件 |


